О проблемах внедрения риск-ориентированного регулирования в области промышленной безопасности и возможных путях их решения технологии
22 ноября 2025
О проблемах внедрения риск-ориентированного регулирования в области промышленной безопасности и возможных путях их решения
Ключевым понятием риск-ориентированного регулирования в области промышленной безопасности является понятие риска аварии.
Подробнее
Возможности акустико-эмиссионного контроля на режиме для выявления коррозионных повреждений технологических трубопроводов нефтехимических предприятий технологии
22 ноября 2025
Возможности акустико-эмиссионного контроля на режиме для выявления коррозионных повреждений технологических трубопроводов нефтехимических предприятий
Крайне востребованы эффективные технологии контроля нефтехимического оборудования «на режиме», т.е. без его останова и вывода из эксплуатации.
Подробнее
Модернизация абсорбционной колонны с целью улучшения контактирования газа и жидкости технологии
22 ноября 2025
Модернизация абсорбционной колонны с целью улучшения контактирования газа и жидкости
На сегодняшний день тарельчатые колонны являются наиболее эффективными и востребованными аппаратами.
Подробнее
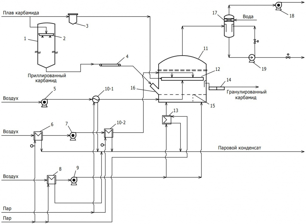
Установка гранулирования карбамида технологии
22 ноября 2025
Установка гранулирования карбамида
Для получения товарной формы карбамида большой практический интерес представляют инновационные методы, основанные на применении грануляционных линий.
Подробнее
технологии
22 ноября 2025
Аппаратурное оформление и способ получения гидрокарбоната натрия и азотного удобрения смешанного типа переработкой сточных вод аммиачного производства
Современные химические технологические процессы предусматривают широкое использование ионообменных фильтров для получения обессоленной воды.
Подробнее
технологии
22 ноября 2025
Модернизация печей риформинга как способ повышения производительности агрегатов аммиака
Важнейшую роль в производстве аммиака сегодня играет способ производства синтез-газа, то есть смеси водорода и оксида углерода.
Подробнее
технологии
22 ноября 2025
Реактор каталитического окисления метанола в формальдегид
Процесс осуществляется в аппаратах специальной конструкции, наиболее распространенным типом которых являются трубчатые реакторы.
Подробнее
Инновационные аппараты для установок карбамидоформальдегидного концентрата технологии
22 ноября 2025
Инновационные аппараты для установок карбамидоформальдегидного концентрата
Технологические процессы окисления метанола в формальдегид с приме­нением металлооксидных катализаторов широко используется в нашей стране и за рубежом.
Подробнее
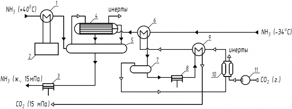
Установка компримирования диоксида углерода технологии
22 ноября 2025
Установка компримирования диоксида углерода
Образующийся в крупнотоннажном производстве аммиака диоксид углерода лишь частично используется в различных отраслях промышленности.
Подробнее
Мы используем cookie-файлы для наилучшего представления нашего сайта. Продолжая использовать этот сайт, вы соглашаетесь с использованием cookies в соответствии с Политикой конфиденциальности.
Принять